
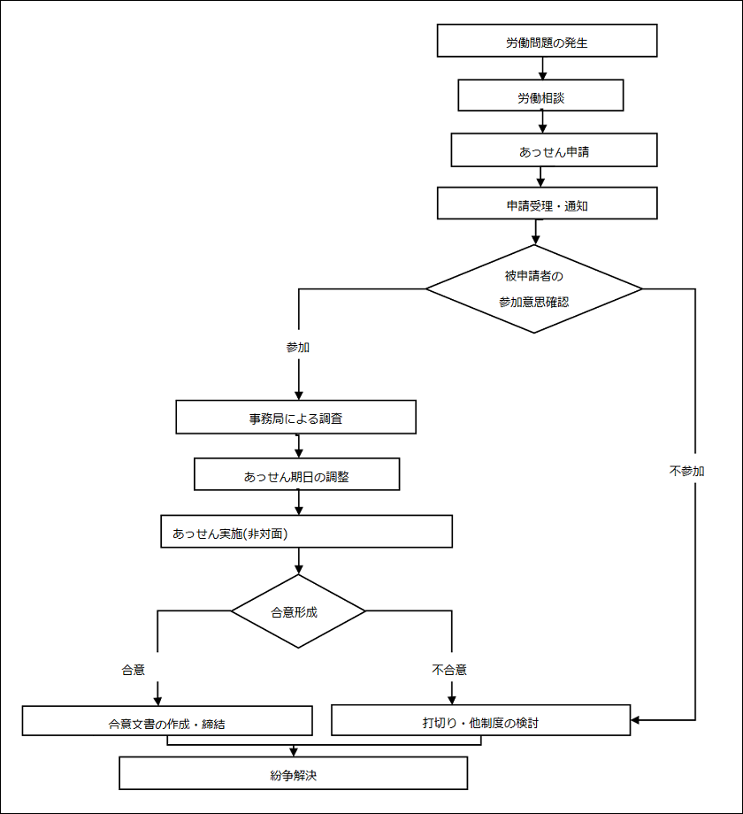
労働トラブルに対し労働局等のあっせん・調停により和解を図ります。
労働トラブルは企業活動において避けられない問題ですが、
早期解決と良好な労使関係の維持が不可欠です。
当事務所では、特定社会保険労務士の専門的な知識と経験を活かし、
労働局等のあっせん・調停を通してスムーズな和解を実現します。
労働トラブルによる企業のイメージダウンや業務停滞を防ぐことを考えたときに、
労働局等のあっせん・調停は、法的手続きよりも迅速かつ柔軟に解決策を導き出せるため、
長期的な紛争に陥るリスクを軽減します。
さらに、コスト面でも裁判より負担を少なくできます。